トップ > 協議会の組織と活動
組織体制|協議会規約|年間活動計画|年間活動実績
組織体制

- 会員組織一覧(r7_kaiin.pdf|1ページ|65KB)
- 令和7年7月28日現在の県協議会の会員組織の一覧です。
協議会規約
- 香川県農業再生協議会規約(r7_kiyaku.pdf|10ページ|131KB)
- 県協議会の規約(最終変更:令和7年5月29日)です。
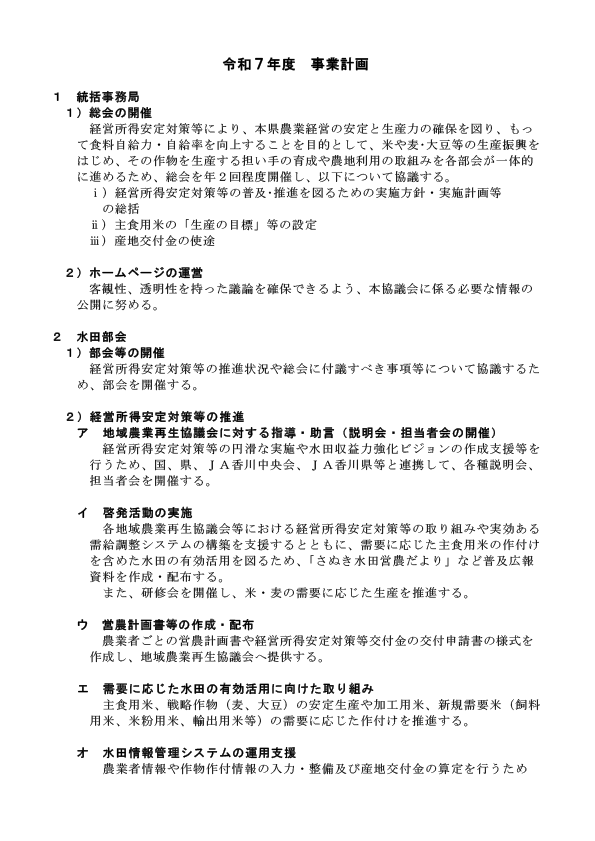
年間活動計画
- 令和7年度事業計画書(r7_keikaku.pdf|2ページ|126KB)
- 令和7年度の県協議会の事業計画書(令和7年5月29日)です。
年間活動実績
- 令和6年度事業実績報告書(r6_jisseki.pdf|8ページ|213KB)
- 令和6年度の県協議会の事業実績報告書です。

- PDFファイルをご覧いただくためにはAdobe® Reader™(無料)が必要です。
お持ちでない方は左のボタンよりダウンロードしてからご利用ください。